DB真人旗舰

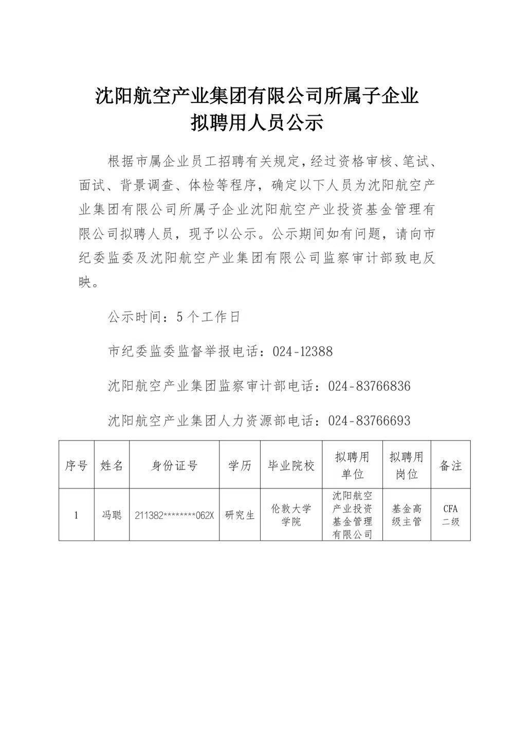
DB真人旗舰所属子企业拟聘用人员公示

浏览量: 201  宣布日期: 2026-01-05
DB真人·(中国区)官方网站
集团地点:沈阳市浑南区立异二路29-4号沈阳DB真人旗舰工业园H座综合楼6楼   电话: 024-83766697  
版权所有:DB真人旗舰   辽ICP备20000635号-1   技术支持: 青葱科技   【IPV4会见】  
  • DB真人·(中国区)官方网站
网站地图